
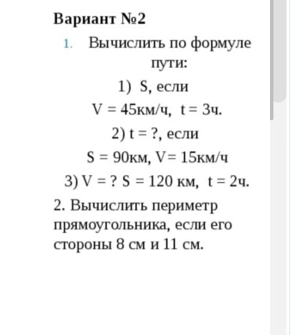
1. Вычислим по формуле пути:
1) Необходимо найти путь (S), если известны скорость (V) и время (t). Формула для нахождения пути: $$S = V \cdot t$$.
Вычислим:
$$S = 45 \frac{\text{км}}{\text{ч}} \cdot 3 \text{ ч} = 135 \text{ км}$$.
Ответ: 135 км.
2) Необходимо найти время (t), если известны путь (S) и скорость (V). Формула для нахождения времени: $$t = \frac{S}{V}$$.
Вычислим:
$$t = \frac{90 \text{ км}}{15 \frac{\text{км}}{\text{ч}}} = 6 \text{ ч}$$.
Ответ: 6 ч.
3) Необходимо найти скорость (V), если известны путь (S) и время (t). Формула для нахождения скорости: $$V = \frac{S}{t}$$.
Вычислим:
$$V = \frac{120 \text{ км}}{2 \text{ ч}} = 60 \frac{\text{км}}{\text{ч}}$$.
Ответ: 60 км/ч.
2. Вычислим периметр прямоугольника, если известны его стороны: a = 8 см, b = 11 см. Формула для нахождения периметра прямоугольника: $$P = 2 \cdot (a + b)$$.
Вычислим:
$$P = 2 \cdot (8 \text{ см} + 11 \text{ см}) = 2 \cdot 19 \text{ см} = 38 \text{ см}$$.
Ответ: 38 см.